Innodb间隙锁,以及RR隔离级别下防止幻读现象


MySQL在Innodb存储引擎下默认的隔离级别为”Repeatable Read”,可以杜绝”脏读”和”不可重复读”,但无法防止”幻读”.

起初,我以为在RR隔离级别下,防止”幻读”现象出现的办法,是在第一个事务的查询语句后,加”for update”即排它锁,但实际不是如此.


间隙锁


MySQL InnoDB支持三种行锁定方式:

  • 行锁(Record Lock):记录锁, 简称行锁, 锁直接加在索引记录上面,锁住的是key。

  • 间隙锁(Gap Lock):锁定索引记录间隙,确保索引记录的间隙不变。间隙锁是针对事务隔离级别为可重复读或以上级别而说的。

  • Next-Key Lock :行锁和间隙锁组合起来就叫Next-Key Lock。

InnoDB的默认加锁方式是: Next-Key Lcok

默认情况下,InnoDB工作在可重复读(Repeatable Read)隔离级别下,并且会以Next-Key Lock的方式对数据行进行加锁,这样可以有效防止幻读的发生。

Next-Key Lock是行锁和间隙锁的组合,当InnoDB扫描索引记录时,会首先对索引记录加行锁(Record Lock),再对索引记录两边的间隙加上间隙锁(Gap Lock)。加上间隙锁之后,其他事务就不能在这个间隙修改或者插入记录。

故而:

Gap Lock在InnoDB的唯一作用就是防止其他事务的插入操作,以此防止幻读的发生。间隙锁不分什么共享锁与排它锁。


当对数据进行条件/范围检索时,对其范围内的值进行加锁!当查询的索引含有唯一属性(主键索引PRI或唯一索引UNI)时,Innodb存储引擎会对next-key lock进行优化,将其降为record lock,即降低为行锁,而不是锁定范围!若是普通辅助索引(MUL),则会使用传统的next-key lock进行范围锁定!

( 要禁止间隙锁的话,可以把隔离级别降为Read Committed,或开启参数innodb_locks_unsafe_for_binlog。)


Innodb自动使用间隙锁的条件:

(1)必须在Repeatable Read级别下

(2)检索条件必须有索引(没有索引的话,mysql会全表扫描,那样会锁定整张表所有的记录,包括不存在的记录,此时其他事务不能修改不能删除不能添加)


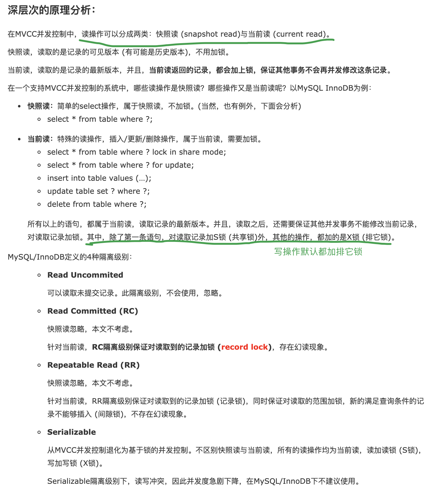
浅析Mysql的隔离级别及MVCC



MVCC


Multi-Version Concurrency Control, 多版本并发控制, MVCC主要适用于Mysql的RC(已提交读),RR(可重复读)隔离级别下.

InnoDB MVCC 机制,看这篇就够了 —力荐!!!

多版本并发控制(MVCC)在分布式系统中的应用

文章目录